
1、2035 年远景目标
展望2035 年,我国将基本实现社会主义现代化。经济实力、科技实力、综合国力将大幅跃升,经济总量和城乡居民人均收入将再迈上新的大台阶,关键核心技术实现重大突破,进入创新型国家前列。基本实现新型工业化、信息化、城镇化、农业现代化,建成现代化经济体系。基本实现国家治理体系和治理能力现代化,人民平等参与、平等发展权利得到充分保障,基本建成法治国家、法治政府、法治社会。建成文化强国、教育强国、人才强国、体育强国、健康中国,国民素质和社会文明程度达到新高度,国家文化软实力显著增强。广泛形成绿色生产生活方式,碳排放达峰后稳中有降,生态环境根本好转,美丽中国建设目标基本实现。形成对外开放新格局,参与国际经济合作和竞争新优势明显增强。人均国内生产总值达到中等发达国家水平,中等收入群体显著扩大,基本公共服务实现均等化,城乡区域发展差距和居民生活水平差距显著缩小。平安中国建设达到更高水平,基本实现国防和军队现代化。人民生活更加美好,人的全面发展、全体人民共同富裕取得更为明显的实质性进展。
2、“十四五”时期经济社会发展主要目标
——经济发展取得新成效。发展是解决我国一切问题的基础和关键,发展必须坚持新发展理念,在质量效益明显提升的基础上实现经济持续健康发展,增长潜力充分发挥,国内生产总值年均增长保持在合理区间、各年度视情提出,全员劳动生产率增长高于国内生产总值增长,国内市场更加强大,经济结构更加优化,创新能力显著提升,全社会研发经费投入年均增长7%以上、力争投入强度高于“十三五”时期实际,产业基础高级化、产业链现代化水平明显提高,农业基础更加稳固,城乡区域发展协调性明显增强,常住人口城镇化率提高到65%,现代化经济体系建设取得重大进展。
——生态文明建设实现新进步。国土空间开发保护格局得到优化,生产生活方式绿色转型成效显著,能源资源配置更加合理、利用效率大幅提高,单位国内生产总值能源消耗和二氧化碳排放分别降低13.5%、18%,主要污染物排放总量持续减少,森林覆盖率提高到24.1%,生态环境持续改善,生态安全屏障更加牢固,城乡人居环境明显改善。
3、推动制造业优化升级
深入实施智能制造和绿色制造工程,发展服务型制造新模式,推动制造业高端化智能化绿色化。培育先进制造业集群,推动集成电路、航空航天、船舶与海洋工程装备、机器人、先进轨道交通装备、先进电力装备、工程机械、高端数控机床、医药及医疗设备等产业创新发展。改造提升传统产业,推动石化、钢铁、有色、建材等原材料产业布局优化和结构调整,扩大轻工、纺织等优质产品供给,加快化工、造纸等重点行业企业改造升级,完善绿色制造体系。深入实施增强制造业核心竞争力和技术改造专项,鼓励企业应用先进适用技术、加强设备更新和新产品规模化应用。建设智能制造示范工厂,完善智能制造标准体系。深入实施质量提升行动,推动制造业产品“增品种、提品质、创品牌”。
4、加快建设交通强国
建设现代化综合交通运输体系,推进各种运输方式一体化融合发展,提高网络效应和运营效率。完善综合运输大通道,加强出疆入藏、中西部地区、沿江沿海沿边战略骨干通道建设,有序推进能力紧张通道升级扩容,加强与周边国家互联互通。构建快速网,基本贯通“八纵八横”高速铁路,提升国家高速公路网络质量,加快建设世界级港口群和机场群。完善干线网,加快普速铁路建设和既有铁路电气化改造,优化铁路客货布局,推进普通国省道瓶颈路段贯通升级,推动内河高等级航道扩能升级,稳步建设支线机场、通用机场和货运机场,积极发展通用航空。加强邮政设施建设,实施快递“进村进厂出海”工程。推进城市群都市圈交通一体化,加快城际铁路、市域(郊)铁路建设,构建高速公路环线系统,有序推进城市轨道交通发展。提高交通通达深度,推动区域性铁路建设,加快沿边抵边公路建设,继续推进“四好农村路”建设,完善道路安全设施。构建多层级、一体化综合交通枢纽体系,优化枢纽场站布局、促进集约综合开发,完善集疏运系统,发展旅客联程运输和货物多式联运,推广全程“一站式”、“一单制”服务。推进中欧班列集结中心建设。深入推进铁路企业改革,全面深化空管体制改革,推动公路收费制度和养护体制改革。
5、提高国际双向投资水平
坚持引进来和走出去并重,以高水平双向投资高效利用全球资源要素和市场空间,完善产业链供应链保障机制,推动产业竞争力提升。更大力度吸引和利用外资,有序推进电信、互联网、教育、文化、医疗等领域相关业务开放。全面优化外商投资服务,加强外商投资促进和保护,发挥重大外资项目示范效应,支持外资加大中高端制造、高新技术、传统制造转型升级、现代服务等领域和中西部地区投资,支持外资企业设立研发中心和参与承担国家科技计划项目。鼓励外资企业利润再投资。坚持企业主体,创新境外投资方式,优化境外投资结构和布局,提升风险防范能力和收益水平。完善境外生产服务网络和流通体系,加快金融、咨询、会计、法律等生产性服务业国际化发展,推动中国产品、服务、技术、品牌、标准走出去。支持企业融入全球产业链供应链,提高跨国经营能力和水平。引导企业加强合规管理,防范化解境外政治、经济、安全等各类风险。推进多双边投资合作机制建设,健全促进和保障境外投资政策和服务体系,推动境外投资立法。
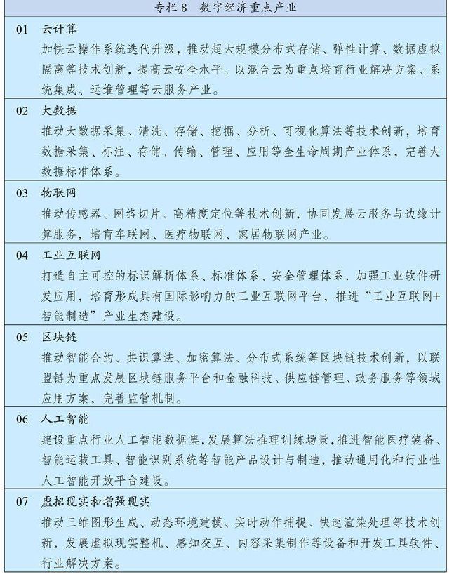
6、推进产业数字化转型
实施“上云用数赋智”行动,推动数据赋能全产业链协同转型。在重点行业和区域建设若干国际水准的工业互联网平台和数字化转型促进中心,深化研发设计、生产制造、经营管理、市场服务等环节的数字化应用,培育发展个性定制、柔性制造等新模式,加快产业园区数字化改造。深入推进服务业数字化转型,培育众包设计、智慧物流、新零售等新增长点。
7、强化竞争政策基础地位
坚持鼓励竞争、反对垄断,完善竞争政策框架,构建覆盖事前、事中、事后全环节的竞争政策实施机制。统筹做好增量审查与存量清理,强化公平竞争审查制度的刚性约束,完善公平竞争审查细则,持续清理废除妨碍全国统一市场和公平竞争的规定及做法。完善市场竞争状况评估制度,建立投诉举报和处理回应机制。加大反垄断和反不正当竞争执法司法力度,防止资本无序扩张。推进能源、铁路、电信、公用事业等行业竞争性环节市场化改革,放开竞争性业务准入,进一步引入市场竞争机制,加强对自然垄断业务的监管。
8、推进监管能力现代化
健全以“双随机、一公开”监管和“互联网+监管”为基本手段、以重点监管为补充、以信用监管为基础的新型监管机制,推进线上线下一体化监管。严格市场监管、质量监管、安全监管,加强对食品药品、特种设备和网络交易、旅游、广告、中介、物业等的监管,强化要素市场交易监管,对新产业新业态实施包容审慎监管。深化市场监管综合行政执法改革,完善跨领域跨部门联动执法、协同监管机制。深化行业协会、商会和中介机构改革。加强社会公众、新闻媒体监督。
9、提升乡村基础设施和公共服务水平
以县域为基本单元推进城乡融合发展,强化县城综合服务能力和乡镇服务农民功能。健全城乡基础设施统一规划、统一建设、统一管护机制,推动市政公用设施向郊区乡村和规模较大中心镇延伸,完善乡村水、电、路、气、邮政通信、广播电视、物流等基础设施,提升农房建设质量。推进城乡基本公共服务标准统一、制度并轨,增加农村教育、医疗、养老、文化等服务供给,推进县域内教师医生交流轮岗,鼓励社会力量兴办农村公益事业。提高农民科技文化素质,推动乡村人才振兴。
10、推动城市群一体化发展
以促进城市群发展为抓手,全面形成“两横三纵”城镇化战略格局。优化提升京津冀、长三角、珠三角、成渝、长江中游等城市群,发展壮大山东半岛、粤闽浙沿海、中原、关中平原、北部湾等城市群,培育发展哈长、辽中南、山西中部、黔中、滇中、呼包鄂榆、兰州-西宁、宁夏沿黄、天山北坡等城市群。建立健全城市群一体化协调发展机制和成本共担、利益共享机制,统筹推进基础设施协调布局、产业分工协作、公共服务共享、生态共建环境共治。优化城市群内部空间结构,构筑生态和安全屏障,形成多中心、多层级、多节点的网络型城市群
11、推进新型城市建设
顺应城市发展新理念新趋势,开展城市现代化试点示范,建设宜居、创新、智慧、绿色、人文、韧性城市。提升城市智慧化水平,推行城市楼宇、公共空间、地下管网等“一张图”数字化管理和城市运行一网统管。科学规划布局城市绿环绿廊绿楔绿道,推进生态修复和功能完善工程,优先发展城市公共交通,建设自行车道、步行道等慢行网络,发展智能建造,推广绿色建材、装配式建筑和钢结构住宅,建设低碳城市。保护和延续城市文脉,杜绝大拆大建,让城市留下记忆、让居民记住乡愁。建设源头减排、蓄排结合、排涝除险、超标应急的城市防洪排涝体系,推动城市内涝治理取得明显成效。增强公共设施应对风暴、干旱和地质灾害的能力,完善公共设施和建筑应急避难功能。加强无障碍环境建设。拓展城市建设资金来源渠道,建立期限匹配、渠道多元、财务可持续的融资机制。
12、完善住房市场体系和住房保障体系
坚持房子是用来住的、不是用来炒的定位,加快建立多主体供给、多渠道保障、租购并举的住房制度,让全体人民住有所居、职住平衡。坚持因地制宜、多策并举,夯实城市政府主体责任,稳定地价、房价和预期。建立住房和土地联动机制,加强房地产金融调控,发挥住房税收调节作用,支持合理自住需求,遏制投资投机性需求。加快培育和发展住房租赁市场,有效盘活存量住房资源。
13、加快推动京津冀协同发展
紧抓疏解北京非首都功能“牛鼻子”,构建功能疏解政策体系,实施一批标志性疏解项目。高标准高质量建设雄安新区,加快启动区和起步区建设,推动管理体制创新。高质量建设北京城市副中心,促进与河北省三河、香河、大厂三县市一体化发展。推动天津滨海新区高质量发展,支持张家口首都水源涵养功能区和生态环境支撑区建设。提高北京科技创新中心基础研究和原始创新能力,发挥中关村国家自主创新示范区先行先试作用,推动京津冀产业链与创新链深度融合。基本建成轨道上的京津冀,提高机场群港口群协同水平。深化大气污染联防联控联治,强化华北地下水超采及地面沉降综合治理。
14、全面推动长江经济带发展
坚持生态优先、绿色发展和共抓大保护、不搞大开发,协同推动生态环境保护和经济发展,打造人与自然和谐共生的美丽中国样板。持续推进生态环境突出问题整改,推动长江全流域按单元精细化分区管控,实施城镇污水垃圾处理、工业污染治理、农业面源污染治理、船舶污染治理、尾矿库污染治理等工程。深入开展绿色发展示范,推进赤水河流域生态环境保护。实施长江十年禁渔。围绕建设长江大动脉,整体设计综合交通运输体系,疏解三峡枢纽瓶颈制约,加快沿江高铁和货运铁路建设。发挥产业协同联动整体优势,构建绿色产业体系。保护好长江文物和文化遗产
15、积极稳妥推进粤港澳大湾区建设
加强粤港澳产学研协同发展,完善广深港、广珠澳科技创新走廊和深港河套、粤澳横琴科技创新极点“两廊两点”架构体系,推进综合性国家科学中心建设,便利创新要素跨境流动。加快城际铁路建设,统筹港口和机场功能布局,优化航运和航空资源配置。深化通关模式改革,促进人员、货物、车辆便捷高效流动。扩大内地与港澳专业资格互认范围,深入推进重点领域规则衔接、机制对接。便利港澳青年到大湾区内地城市就学就业创业,打造粤港澳青少年交流精品品牌。
16、提升长三角一体化发展水平
瞄准国际先进科创能力和产业体系,加快建设长三角G60 科创走廊和沿沪宁产业创新带,提高长三角地区配置全球资源能力和辐射带动全国发展能力。加快基础设施互联互通,实现长三角地级及以上城市高铁全覆盖,推进港口群一体化治理。打造虹桥国际开放枢纽,强化上海自贸试验区临港新片区开放型经济集聚功能,深化沪苏浙皖自贸试验区联动发展。加快公共服务便利共享,优化优质教育和医疗卫生资源布局。推进生态环境共保联治,高水平建设长三角生态绿色一体化发展示范区。
17、持续改善环境质量
深入打好污染防治攻坚战,建立健全环境治理体系,推进精准、科学、依法、系统治污,协同推进减污降碳,不断改善空气、水环境质量,有效管控土壤污染风险。深入开展污染防治行动,持续改善京津冀及周边地区、汾渭平原、长三角地区空气质量,因地制宜推动北方地区清洁取暖、工业窑炉治理、非电行业超低排放改造,加快挥发性有机物排放综合整治,氮氧化物和挥发性有机物排放总量分别下降10%以上。
18、全面提升环境基础设施水平
构建集污水、垃圾、固废、危废、医废处理处置设施和监测监管能力于一体的环境基础设施体系,形成由城市向建制镇和乡村延伸覆盖的环境基础设施网络。推进城镇污水管网全覆盖,开展污水处理差别化精准提标,推广污泥集中焚烧无害化处理,城市污泥无害化处置率达到90%
19、积极应对气候变化
落实2030 年应对气候变化国家自主贡献目标,制定2030 年前碳排放达峰行动方案。完善能源消费总量和强度双控制度,重点控制化石能源消费。实施以碳强度控制为主、碳排放总量控制为辅的制度,支持有条件的地方和重点行业、重点企业率先达到碳排放峰值。提升生态系统碳汇能力。锚定努力争取2060 年前实现碳中和,采取更加有力的政策和措施。
20、大力发展绿色经济
坚决遏制高耗能、高排放项目盲目发展,推动绿色转型实现积极发展。壮大节能环保、清洁生产、清洁能源、生态环境、基础设施绿色升级、绿色服务等产业,推广合同能源管理、合同节水管理、环境污染第三方治理等服务模式。推动煤炭等化石能源清洁高效利用,推进钢铁、石化、建材等行业绿色化改造,加快大宗货物和中长途货物运输“公转铁”、“公转水”。
